HT4088HA 是一款输入电源耐压高达 40V 、具备 OVP 保护功能的完整的单节锂离子电池线性充电管理芯片,适用于 USB 电源或适配器电源工作。采用涓流/恒流/恒压三段式充电,可提供最大为 1.2A 的可编程充电电流。其底部带有散热片的 ESOP8/DFN3*3-8/DFN2*2-8 封装与较少的外部元件数目使得HT4088HA 成为便携式应用的理想选择。HT4088HA 的C E 、CHRG、STDBY 的耐压最高也可达到 40V。
由于 HT4088HA 内部采用了 PMOSFET 架构,加上防倒充电路,所以不需要外部隔离二极管。热反馈可对充电电流进行自动调节,以便在大功率操作或高环境温度条件下对芯片温度加以限制。充满电压为 4.2V,充电电流通过一个电阻器进行外部设置。当充电电压达到最终浮充电压之后,充电电流降至设定的恒流充电电流值的 1/5 时,HT4088HA 将自动终止充电循环。
输入电压被拿掉时,HT4088HA 自动进入一个低电流状态,将电池漏电流降至 1uA 以下。HT4088HA在有电源时也可置于停机模式,从而将供电电流降至 100uA。HT4088HA 其它特点包括:电源 OVP(过压保护)、输入欠压锁定、自动再充电、CE 使能端控制、电池反接保护、手动停机、充电状态双输出、无电池和故障状态显示等。
充电管理芯片HT4088HA特点
- 最高 40V电源输入(需按典型电路应用)
- 高达 1200mA 的可编程充电电流
- 用于单节锂离子电池
- 恒定电流/恒定电压操作,有温度自适应可实现充
- 电速率最大化
- 精度达到±1%的预设充电电压
- 充满截止电压4.2V
- 输入电压 6.7V 时芯片 OVP 保护
- 充电状态双输出、无电池和故障状态显示
- 低于 C/5 充电终止
- 涓流电流 C/10
- 无电源时电池漏电小于1uA
- 2.9V 涓流充电
- 软启动限制了浪涌电流
- 电池反接保护功能
- 多种封装:ESOP/DFN
- 各种移动式设备、各种充电器
- 台灯
- 雾化器
注:输入端 电容,耐压选择输入最高电压 1.5~2 倍;CE 脚内部自带上拉,如不需外部控制停机,此引脚可悬空或接 VCC。
引脚排列
引脚定义
| 管脚 | 符号 | 描述 |
| 1 | BAT | 电池正端 |
| 2 | STDBY | 充电完成状态指示端 |
| 3 | CHRG | 正在充电状态指示端 |
| 4 | CE | 芯片充电功能使能端,高电平有效,高/悬空时充电,低时不充电 |
| 5 | GND | 电源地 |
| 6 | PROG | 充电电流设置端 |
| 7 | NC | NC |
| 8 | VCC | 充电器正端 |
| 9 | EPAD | 增强散热功能,连接GND |
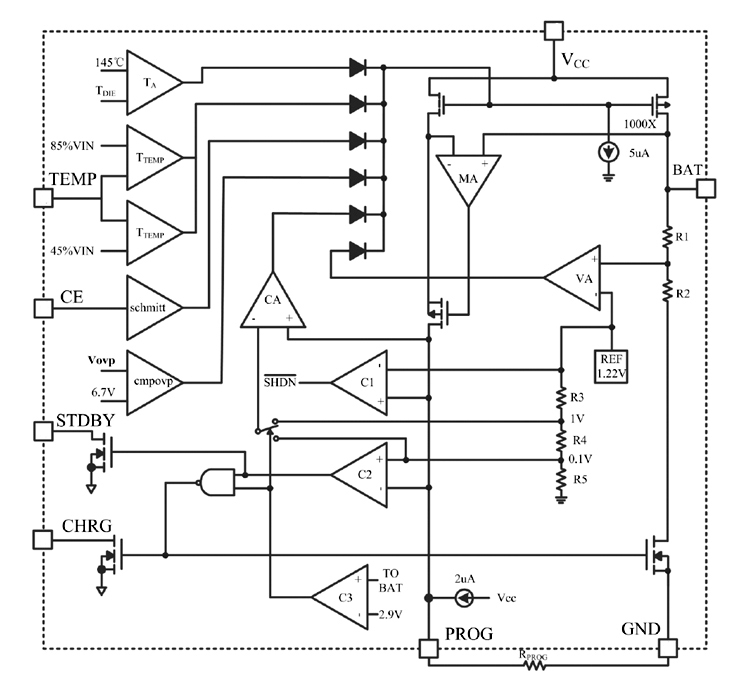
方框图
















